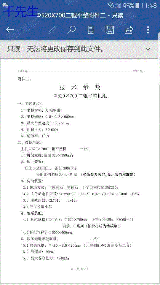
基本信息
市场库存520*700全新平整机
信息编号:41174656温馨提示:
平台信息来源于网络或由用户自行发布,网优平台对信息的真实性、有效性不承担任何责任。请您务必在购买商品前当面查验交易方资质及身份信息,建议您在验货及签署买卖合同后再进行交易,谨防交易风险。
更多详情
亚新全新设备
联系我时,请说是在"网优·二手网"上看到的,谢谢!
- 免责
申明 - 以上展示的信息由会员自行提供,内容的真实性、准确性和合法性由发布会员负责,网优fengj.com对此不承担任何责 任。为规避购买风险,建议您在购买相关产品前务必确认供应商资质及产品质量。




